PSIRF Hub
Patient Safety Incident Response Framework in DCIQ and DatixWeb
Background Insight
What is PSIRF?
Patient Safety Incident Response Framework, PSIRF, is the new framework that has replaced the SIF (Serious Incident Framework), with the aim to encourage meaningful learnings and improvements from past incidents to improve patient safety.
PSIRF outlines the new way in which healthcare providers should respond to patient safety incidents, bringing a change in mindset that focuses on maximising learning from incidents. PSIRF removes the requirement for all/only ‘serious incidents’ to be investigated, allowing for providers to now investigate incidents that they believe learnings can be made from.
On this page you can find RLDatix and NHS England resources to help you implement this new framework both at your organisation and in DCIQ or DatixWeb.
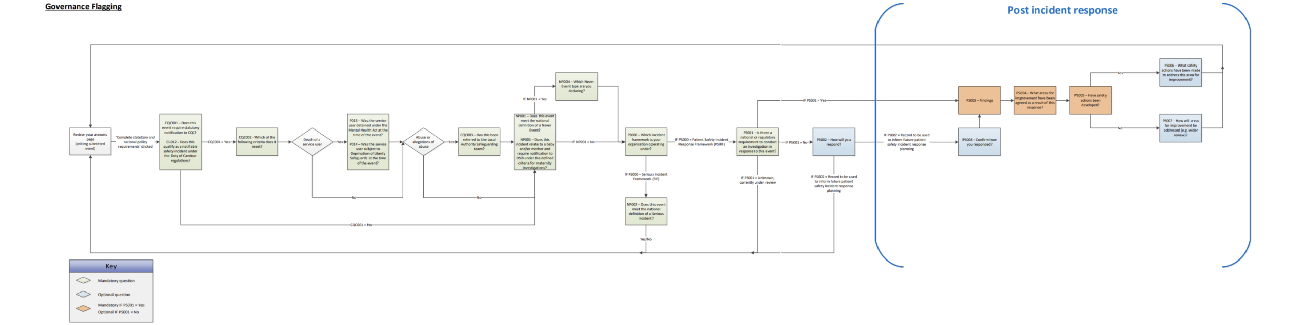
PSIRF inside DCIQ and DatixWeb
DCIQ and DatixWeb fully support PSIRF, enabling organisations to implement PSIRF directly in the incident review form so you can evaluate the incidents against your PSIRP and take the appropriate course of action.
Both solution’s customizability and flexibility allows you to implement PSIRF in the solutions in the way that best suits your organisation and your own PSIRF processes.
Barts Health NHS Trust and Walsall Healthcare NHS Trust Webinar
Implementing PSIRF in DCIQ
and DatixWeb
Hear from Natalie Mynott-Gardiner, Risk Systems Coordinator at Barts Health NHS Trust and Helen Gandy, Patient Safety Consultant at Walsall Healthcare NHS Trust on how they have been implementing PSIRF across their organisation’s and in DCIQ and DatixWeb.
This session takes a look at:
- Early successes and learnings from implementing PSIRF
- How they have rolled out PSIRF across their organisation
- A look at how PSIRF can be set up in DCIQ and DatixWeb
- And more!
LFPSE PSIRF Taxonomy
We are pleased to announce that the V6 LFPSE upgrade will be available for both DatixWeb and DCIQ customers in Summer 2025.
The LFPSE PSIRF questions will be available to customers ahead of Summer 2025. Please note that the data captured within the PSIRF LFPSE questions will not be submitted to LFPSE until V6 is available. As per NHSE guidance, customers can access and update the LFPSE PSIRF questions using the LFPSE online service until V6 is available.
NHS England Resources
NHS England have created a large amount of resources to help support you through the implementation and roll out of PSIRF at your organisation. We have linked the key resources, and will continue to update the links as more created.
RLDatix PSIRF Customer Resources
PSIRF Customer FAQs
DatixWeb and DCIQ Release Notes
Below you can see links to our complete DatixWeb and DCIQ release notes, held directly on our Support Portal.
DCIQ and DatixWeb Ideas Portal
Customer feedback is the key driving factor to help us decide what new features and upgrades we develop for both DCIQ and DatixWeb.
Our DCIQ and DatixWeb Ideas Portal is one of the key ways we gather this feedback directly from our users on what features and improvements they would like to see.
On the Ideas Portal you can directly feedback your own DCIQ and DatixWeb ideas, and vote on other customers ideas to help us . Our product team will then analyse the results and top voted for ideas, to help plan product roadmaps.
If you have an idea for a new feature for LFPSE, or any other part of DCIQ or DatixWeb, put your idea forward on the Ideas Portal.


